12.3 Digitalisierung des Kulturerbes

z Digitalizaciski koncept
To je schwalena wersija tuteje strony, kotraž je tež najnowša.
Zur Navigation springen Zur Suche springen

1 Einleitung

Die Digitalisierung von sorbischem Kulturerbe ist eine historische Chance für uns Sorben, eine Chance, unser kulturelles Erbe neu zu entdecken, es für kommende Generationen zu erhalten, für eine breitere Öffentlichkeit zugänglich zu machen und dabei die eigene Deutungshoheit zu stärken. Das erfordert neben Mut, einer klaren gemeinsamen Vision, starker Zusammenarbeit zwischen den beteiligten Akteuren auch die notwendigen Ressourcen in Form von Personal mit entsprechenden Kompetenzen, passender Technik sowie einer nachhaltig gesicherten Finanzierung.

Im folgenden Abschnitt werden Zielbilder für die Digitalisierung des sorbischen Kulturerbes entworfen mittels lang- und kurzfristiger Visionen sowie konkreter Ziele.

1.1 Visionen und Ziele für die sorbische digitale Welt

Vision 2035
Sorbisches materielles und immaterielles Kulturerbe ist systematisch digital erfasst, rechtssicher und langfristig gesichert, leicht auffindbar, offen nutzbar und wird aktiv von Interessierten genutzt.

Konkrete Ziele
Bis 2032 ist ein tragfähiges, finanziell und organisatorisch abgesichertes Modell etabliert, das:

  • Ein zentrales (oder föderiertes) digitales Langzeitarchiv nach OAIS-Referenzmodell betreibt,
  • klare Zuständigkeiten, Prozesse und Budgets definiert,
  • regelmäßige Qualitätssicherung und Technik-Updates vorsieht.

Bis 2030 sind wichtige sorbische Kulturerbe-Bestände (Kernbestände nach fachlicher Festlegung) in hoher Qualität digitalisiert, beschrieben und im Langzeitarchiv gesichert.

Bis 2028 liegt eine institutionenübergreifende Übersicht über relevante Kulturerbe-Bestände (analog und digital, materiell und immateriell) vor, einschließlich einer Prioritätenliste für die Digitalisierung.

Bis 2028 existiert ein zentrales, nutzerfreundliches „Sorbisches Kulturerbe-Portal“, das:

  • Suchzugang über alle teilnehmenden Institutionen ermöglicht,
  • grundlegende Inhalte frei zugänglich bereitstellt,
  • mehrsprachige Oberflächen anbietet (Deutsch, Obersorbisch, Niedersorbisch, Englisch).

2 IST-Analyse „Digitalisierung von Kulturerbe“

Das Ziel in diesem Themenbereich ist es, sorbisches Kulturerbe digital zu verwalten und damit langfristig für Recherche, Nutzung und Präsentation vorzuhalten.

Im Abschnitt "IST-Analyse“ werden die folgenden Fragen beantwortet: Was ist sorbisches Kulturerbe und was zählt alles dazu? Welche Schritte durchläuft ein Kulturgut, um zum digitalen Kulturerbe zu gehören? Wie können die digitale Verwaltung, Archivierung, Nutzung und Präsentation von Kulturgütern umgesetzt werden?

Die grundlegenden Terminologien des Kulturerbes sollen im Folgenden festgelegt werden.

2.1 Terminologie – von Kultur zu Kulturerbe

In diesem Abschnitt werden die Begriffe rund um das Kulturerbe grundlegend definiert. Es soll ein Verständnis über die Begriffe Kultur, kulturelle Ausprägung, Kulturgut und Kulturerbe erreicht werden.

Wobraz K1.png

[1]

2.1.1 Kultur

Kultur bezeichnet hier die Gesamtheit aller vom Menschen geschaffenen und erlernten Ausdrucksformen des Lebens, die auf gemeinsamen Werten und Verhaltensweisen beruhen.[2] Dazu zählen materielle Ergebnisse (z. B. Kunstwerke, Technik) ebenso wie immaterielle Praktiken (Sprache, Bräuche, Wissen). Kultur umfasst laut der UNESCO geistige, materielle, intellektuelle und emotionale Merkmale, die eine Gesellschaft oder soziale Gruppe kennzeichnen.[3] [4] Sie ist dynamisch und wird von jeder Generation neu gestaltet.

Das deutsche Wort „Kultur“ ist eine Eindeutschung des lateinischen Worts „cultura“. Dieses bedeutet ursprünglich „Bebauung, Bearbeitung, Bestellung, Pflege“ und meinte sowohl die physische Bearbeitung als auch die Pflege geistiger Güter, z. B. der Sprache.

2.1.2 Kulturelle Ausdrucksform

Eine kulturelle Ausdrucksform ist eine konkrete, gegenwärtige oder historische, Manifestation von Kultur, bspw. eine Zeichnung, eine Tracht oder ein Lied: Sie macht die Kultur sichtbar und erlebbar. Im engeren Sinne ist es eine Ausdrucksweise, die aus der Kreativität einer Person, Gruppe oder Gesellschaft entsteht und kulturellen Inhalt trägt (symbolische Bedeutung, künstlerische Dimension, kulturelle Werte).[5] Sie wird innerhalb und zwischen Gemeinschaften weitergegeben.

Alle kulturellen Ausdrucksformen bilden einen wesentlichen Kern von Kultur, aber Kultur enthält auch latente Dimensionen (Werte, Normen, Vorannahmen etc.), die nicht unmittelbar als Ausdrucksform erscheinen.

2.1.3 Kulturgut

Ein „Kulturgut“ ist eine einzelne kulturelle Ausdrucksform, der ein besonderer kultureller Wert zugemessen wird (durch Anerkennung, Schutz, Bedeutung). Es ist somit ein Erzeugnis menschlicher Kreativität oder Zeugnis menschlichen Lebens, welches Bedeutung für die Kultur einer Gemeinschaft hat und daher Bestand haben und bewahrt werden soll.

Die Summe aller Kulturgüter einer Gemeinschaft wird als dessen Kulturerbe bezeichnet.

2.1.4 Kulturerbe

Kulturerbe ist die Summe der materiellen und immateriellen Ausdrucksformen (= Kulturgüter) einer Kultur, die als „bewahrenswert“ anerkannt wurden. International umfasst das u. a. das Welterbe (Denkmäler, Ensembles, Stätten)[6] und das Immaterielles Kulturerbe (Praktiken, Wissen).[7]

Ob etwas „zum Kulturerbe“ zählt, ist Ergebnis von Bewertung, Diskurs und teils formellen Verfahren. Dem Sorbischen Kulturregister (SKR) zufolge ist „sorbisch-wendisches Kulturerbe“ eine Zuschreibung, die durch Gesellschaft, Museen, Archive und Wissenschaft erfolgen kann.[8]

2.1.5 Abgrenzung: Kultur und Kulturerbe

Kultur / Kulturelle Ausdrucksform sind als Begriffe weiter gefasst als Kulturgut / Kulturerbe. Kulturelle Ausdrucksformen umfassen alles Gelebte und Gestaltete einer Gemeinschaft in Gegenwart und Vergangenheit, während Kulturgut / Kulturerbe diejenigen kulturellen Güter und Traditionen meint, denen eine Bedeutung beigemessen wurde und die als bewahrens- und weitergebenswert erkannt wurden. Kultur ist der „aktuelle“ kreative Prozess (einschließlich Popkultur, Alltagskultur), Kulturerbe der daraus überkommene Schatz. Dennoch sind die Grenzen fließend: Was heute nur Kultur ist, kann morgen zum Kulturerbe erklärt werden – abhängig von Wertzuschreibung und Diskurs.

Im Rahmen dieses Dokuments werden für den sorbischen Kontext die Begriffe „kulturelle Ausdrucksform“ und „Kulturgut“ weitgehend synonym verwendet, sofern nicht ausdrücklich anders gekennzeichnet. Hintergrund ist, dass die Gesamtzahl der identifizierbaren kulturellen Ausdrucksformen einer kleinen Minderheit wie der Sorben/Wenden im Vergleich zu großen Mehrheitsgesellschaften überschaubar ist. Zugleich ist der Anteil dieser Ausdrucksformen, denen in der Community ein besonderer Wert beigemessen wird und die daher faktisch als Kulturgut wahrgenommen und behandelt werden, sehr hoch: Ein großer Teil des gelebten kulturellen Repertoires wird als identitätsstiftend und bewahrenswert verstanden und damit dem Kulturerbe zugerechnet.

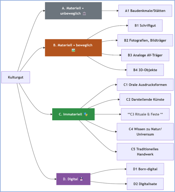
2.2 Klassifizierung von Kulturgütern

Im Folgenden soll eine griffige Klassifizierung von Kulturgütern entwickelt werden, so dass pro Kulturgut-Klasse später auf die Besonderheiten ihrer Digitalisierung eingegangen werden kann.

Wobraz K2.png

[9]

2.2.1 A. Materiell - unbeweglich 🏛️

„Materiell - unbeweglich" bezeichnet ortsfeste Kulturobjekte wie Bauwerke, Ensembles, Gebäudekomplexe und Stätten/Kulturlandschaften, wie sie in Art. 1 der UNESCO-Welterbekonvention als Kategorien des kulturellen Erbes definiert sind.[10]

2.2.2 B. Materiell - beweglich 🖼️

Die Kategorie „Materiell - beweglich" umfasst bewegliche Sachen bzw. Sachgesamtheiten von kulturellem Wert (z. B. Objekte, Sammlungen), wie sie das deutsche Kulturgutschutzgesetz (§ 2 KGSG)[11] als „Kulturgut“ beschreibt.

  • B1 Schriftgut - Bücher, Zeitungen, Handschriften, Archivgut, Graphiken, Pläne, Karten
  • B2 Fotografien & Bildträger
    • Fotografisch erzeugte statische Bildträger, auch Stillbildträger genannt, z. B. Positive/Negative auf Film/Platte/Photopapier, Dias, Abzüge, Mikrofilm/-fiche und vergleichbare fotografische Repro-Träger.
  • B3 Analoge AV-Träger (Audio/Video/Film)
    • Analoge zeitbasierte Medien, z. B. Magnetton (Tonband, Kassette), Schallplatte, Videobänder, Film.
  • B4 3D-Objekte - Gegenstände, „sachkulturelle Artefakte“[12]

2.2.3 C. Immateriell 🎭

Meint lebendige Praktiken, Darstellungen, Ausdrucksformen, Ideen, Werte, Wissen und Fertigkeiten, die von Gemeinschaften getragen und weitergegeben werden, gemäß der folgenden 5 UNESCO ICH-Domänen.[13]

  • C1 Orale Traditionen/Ausdrucksformen - Sprache, Gesangstraditionen
  • C2 Darstellende Künste - Musik, Tanz, Theater
  • C3 Rituale & Feste - Bräuche und soziale Praktiken des Kalenders und Lebenslaufs
  • C4 Wissen & Praktiken zu Natur & Universum - Heil- und Sammelkenntnisse, ökologisches und astronomisches Wissen, Glaube, Religion
  • C5 Traditionelles Handwerk - Techniken, Werkzeuge und Gestaltungsmuster

2.2.4 D. Digital 💾

Bezeichnet in digitaler Form vorliegende Ressourcen menschlichen Wissens und Ausdrucks. Diese können sowohl born-digital sein als auch digitalisierte Repräsentationen von materiellen und immateriellen Kulturgütern.[14]

  • D1 Born-digital (ursprünglich digital erzeugt, kein analoges Original), z. B. Webseiten, Social-Media-Beiträge, Software, Apps, Spiele, digitale Fotos/Audio/Video.
  • D2 Digitalisate - Digitalisierte Repräsentationen/Derivate aus den Klassen A, B und C.

2.3 Prozess der Digitalisierung von Kulturerbe

Die Digitalisierung von Kulturgut ist kein rein technischer Arbeitsschritt, sondern ein vielschichtiger, oft langfristiger Prozess, der bereits mit der Wahrnehmung und Identifikation einer kulturellen Ausdrucksform beginnt. Ziel dieses Abschnitts ist es, diesen Gesamtprozess systematisch darzustellen: von der gelebten Kultur über das identifizierte Kulturgut bis hin zur digital nutzbaren Repräsentation.

Die hier entwickelte Prozessdarstellung soll als praxisorientierter Überblick dienen für die Digitalisierung des sorbischen Kulturerbes. Sie berücksichtigt die Anforderungen sorbischer Einrichtungen ebenso wie die international etablierten Referenzmodelle und Standards, darunter:

  • das OAIS-Referenzmodell (ISO 14721) für digitale Archivierung[15],
  • das DCC Curation Lifecycle Model für kuratorische Entscheidungsprozesse[16],
  • das Spectrum-Modell für museale Objektverwaltung[17],
  • die UNESCO-Leitlinien zur Inventarisierung immateriellen Kulturerbes[18],
  • sowie technische Vorgaben wie die DFG-Praxisregeln Digitalisierung[19] und die FADGI-Richtlinien[20].

In der Folge soll der „Lebenslauf“ eines Kulturguts dargestellt werden, also der Weg, den ein Objekt oder eine kulturelle Praxis vom Zeitpunkt der Entstehung über die Erfassung, Digitalisierung und Archivierung bis zur Veröffentlichung in einem digitalen Präsentationsmodul durchläuft. Hierfür erläutert der folgende Abschnitt die einzelnen Prozessschritte im Detail, jeweils mit Akteuren und Beispielen.

2.3.1 Vorüberlegungen zum Prozess

Im hier vorgestellten Prozess wird auf eine harte, systematische Filterung verzichtet, welche kulturellen Ausdrucksformen „nur“ Kultur und welche bereits Kulturgut sind. Ein solcher Bewertungs- und Abgrenzungsprozess wäre ressourcenintensiv und würde den vorhandenen Kapazitäten in den beteiligten Einrichtungen nicht entsprechen. Stattdessen folgt das Konzept einer inklusiven Logik: Alle dokumentierten Ausdrucksformen werden zunächst als potenzielle Kulturgüter erfasst. Eine feinere Auswahl und Priorisierung erfolgen erst in einem späteren Schritt, nämlich dann, wenn konkret entschieden wird, welche Ausdrucksformen bzw. Kulturgüter in welcher Tiefe digitalisiert, archiviert und präsentiert werden sollen.

Dieses Vorgehen schließt an das SKR-Konzept an, das bewusst auf eine frühe normative Trennung zwischen „kultureller Ausdrucksform“ und „Kulturgut“ verzichtet. Auch hier steht zunächst der möglichst vollständige, strukturierte Überblick über die sorbischen Kulturgüter im Vordergrund. Die differenzierte Bewertung und Schwerpunktsetzung werden als anschließende fachliche Aufgabe verstanden.

2.3.2 Prozessschritte im Detail

Das folgende Diagramm gibt einen Überblick über die sechs Kernschritte des Gesamtprozesses der Digitalisierung von Kulturgut – von der ersten Wahrnehmung einer kulturellen Ausdrucksform bis zu ihrer digitalen Präsentation als Kulturgut. Die Abfolge zeigt zugleich die Entwicklungsstufen: von gelebter Kultur zur kulturellen Ausdrucksform, von dort zum Kulturgut und schließlich zum digitalen Kulturgut. Die Schritte sind als generischer Ablauf zu verstehen: Je nach Art des Kulturguts können einzelne Tätigkeiten unterschiedlich aufwendig sein oder parallel erfolgen.

Wobraz K3.png

[21]

Der Prozess zeigt, dass Digitalisierung von Kulturgut mehr ist als das Erstellen digitaler Dateien. Sie umfasst eine Reihe aufeinander bezogener Schritte – von der ersten Wahrnehmung einer kulturellen Ausdrucksform über ihre Erfassung, Bewertung und Digitalisierung bis hin zur langfristigen Sicherung und Präsentation. Dabei sind je nach Schritt unterschiedliche Akteure beteiligt, etwa Gemeinschaften, Museen, Archive, Fachgremien, Digitalisierungsstellen oder IT. Die folgenden Beschreibungen erläutern diese Schritte so, dass nachvollziehbar wird, was jeweils mit einem Kulturgut geschieht, wer daran beteiligt ist und wie sich der Ablauf in der Praxis vorstellen lässt.

1. Sammeln & erfassen
Hier wird eine kulturelle Ausdrucksform erstmals wahrgenommen, benannt und mit ersten Informationen erfasst: Was ist es, wer macht es oder hat es geschaffen, wo kommt es vor, warum ist es bedeutsam für die Gemeinschaft?
Akteure: Community, Vereine, Museen, Archive, Forschende, Privatpersonen.
Beispiel: Auf einem Dorffest zeigt eine Frau das Verzieren sorbischer Ostereier. Jemand fotografiert dies und notiert Technik, Ort und Namen.

2. Registrieren & beschreiben
Hier wird aus der ersten Beobachtung ein strukturierter Nachweis. Das Kulturgut oder die kulturelle Ausdrucksform wird in ein Register, eine Sammlung oder einen Katalog aufgenommen und mit strukturierten Metadaten beschrieben, damit es wiedergefunden, zugeordnet und verstanden werden kann. Dazu gehören z. B. Titel, Ort, Zeit, Technik, Funktion, beteiligte Personen und der kulturelle Kontext.
Akteure: Registerverantwortliche, Kurator:innen, Sammlungsmitarbeitende, Community für Kontextinformationen.
Beispiel: Das Osterei erhält einen Eintrag mit Angaben wie „Wachsbatik“, „Schleife“, „Osterei-Verzierung“, Name der Trägerin und Entstehungsjahr.

3. Bewerten & freigeben
In diesem Schritt wird entschieden, ob und in welcher Priorität ein Kulturgut oder die kulturelle Ausdrucksform digitalisiert werden soll und ob dies rechtlich und ethisch möglich ist. Dabei spielen fachliche Kriterien wie Bedeutung, Repräsentativität, Seltenheit oder Gefährdung eine Rolle, aber auch Fragen des Urheberrechts, Datenschutzes und möglicher kultureller Sensibilitäten. Am Ende steht eine begründete Entscheidung, ob und in welchem Umfang das Kulturgut weiterbearbeitet und später veröffentlicht werden darf.
Akteure: Kurator:innen, Fachgremien, Community-Vertretungen, Register/SKR, ggf. Rechteverantwortliche und Behörden.
Beispiel: Es wird entschieden, dass die Osterei-Technik wegen ihrer Bedeutung für die sorbische Identität digital gesichert werden soll; die Kunsthandwerkerin stimmt der Veröffentlichung zu.

4. Digitalisieren & prüfen
Nun wird das Kulturgut technisch erfasst, also in eine digitale Form überführt. Das kann je nach Objektart durch Scan, Fotografie, Audio- oder Videoaufnahme oder 3D-Erfassung geschehen. Dabei entstehen hochwertige Master-Dateien und nutzbare Derivate. Die Digitalisierung folgt qualifizierten Standards, um Reproduzierbarkeit, Farbkonsistenz und Nutzbarkeit zu gewährleisten. Anschließend wird geprüft, ob Schärfe, Farbe, Vollständigkeit und Dateiformate den Anforderungen für Archivierung und Nutzung entsprechen.
Akteure: Digitalisierungszentrum, Foto-/AV-/3D-Spezialist:innen, externe Dienstleister bei Spezialfällen.
Beispiel: Das Osterei wird fotografisch hochauflösend aufgenommen und zusätzlich als 3D-Modell erfasst. Danach werden Schärfe, Farbe und Dateiformate geprüft.

5. Archivieren & sichern
Die entstandenen digitalen Dateien werden geordnet abgelegt, mit den zugehörigen Metadaten verknüpft und für die langfristige Erhaltung gesichert. Dazu gehören sichere Speicherorte, Backups, Integritätskontrollen und – wenn nötig – spätere technische Migration auf neue Systeme. Ziel ist, dass das digitale Kulturgut langfristig erhalten bleibt, auch wenn sich Technik und Formate verändern. Das Original bleibt in der Regel weiterhin am Sammlungs- oder Aufbewahrungsort.
Akteure: Archiv, Repository, IT-Betrieb, ggf. Sorbisches Kulturarchiv bzw. Digitalisierungszentrum.
Beispiel: Die Bilder und das 3D-Modell des Ostereis werden auf gesicherten Servern gespeichert; das Original bleibt im Museum oder bei der Eigentümerin.

6. Präsentieren & nutzen
Im letzten Schritt werden die digitalen Objekte so bereitgestellt, dass sie gefunden, verstanden und genutzt werden können, z. B. in Portalen, digitalen Sammlungen oder virtuellen Ausstellungen. Dafür reicht es nicht, nur Dateien anzuzeigen: Es braucht auch verständliche Kontexte, Rechteangaben, Mehrsprachigkeit und möglichst barrierearme Zugänge. So wird aus der technischen Digitalisierung eine tatsächliche kulturelle Nutzung.
Akteure: Kurator:innen, Vermittlung, Web/IT, Museen, Kulturinformationen, Community.
Beispiel: Das Osterei erscheint in einer Online-Ausstellung, kann herangezoomt oder als 3D-Modell gedreht werden und wird mit einem kurzen Text zur Technik erklärt.

Ergänzende organisatorische Perspektive
Die folgende Abbildung ist entnommen aus einem Poster des Sorbischen Instituts zu dessen Digitalisierungsstrategie, gefunden auf der Projektseite des Digitalisierungszentrums.[22] Sie zeigt den Prozess der Digitalisierung der sorbischen/wendischen Kulturdaten aus Sicht des Sorbischen Instituts. Im Unterschied zur linearen Prozessgrafik oben bildet sie nicht den Weg eines einzelnen Kulturguts ab, sondern das Zusammenspiel von Kulturregister, Digitalisierungszentrum und Präsentationsumgebung. Sie ergänzt damit den oben beschriebenen Prozess um die Ebenen der Zuständigkeiten und Daten.

Abbildung: 3-Säulen-Modell der Digitalisierungsstrategie des Sorbischen Instituts. Quelle: Sorbisches Institut, „Digitalizacija serbskich kulturnych datow / Digitalisierung der sorbischen/wendischen Kulturdaten“[23]

Bezogen auf die oben beschriebenen Prozessschritte der Digitalisierung von Kulturerbe steht das Sorbische Kulturregister vor allem für den Prozessschritt „2. Registrieren“ und dient dabei vor allem der Verzeichnung und Metadatenverwaltung. Das Digitalisierungszentrum steht für die Prozessschritte „4. Digitalisieren“ und „5. Archivieren“ und dient dabei der technischen Erfassung, Bearbeitung und Sicherung der Digitalisate. Die Präsentationsumgebung steht für den Schritt „6. Präsentieren“ und dient der öffentlichen oder kuratierten Bereitstellung zur Nutzung. Ergänzende Konzepte des SI machen dabei deutlich, dass die Digitalisierung im Regelfall eine vorherige Verzeichnung im Register voraussetzt.

Referenzen

  1. Mermaid Flowchart Code: hier klicken, abgerufen am 22.09.2025.
  2. URL: https://de.wikipedia.org/wiki/Kultur
  3. UNESCO 1982: Mexico City Declaration on Cultural Policies (MONDIACULT). URL: https://www.lacult.unesco.org/docc/1982_MONDIACULT.pdf
  4. Culture Action Europe 2024: The State of Culture report. URL: https://cultureactioneurope.org/de/news/the-state-of-culture-report-published, abgerufen am 01.10.2025.
  5. Österreichische UNESCO-Kommission 2007: Übereinkommen zum Schutz und zur Förderung der Vielfalt kultureller Ausdrucksformen, Art. 4, Seite 13. URL: https://www.unesco.at/fileadmin/Redaktion/Publikationen/Publikations-Dokumente/2005er_UNESCO-Convention_German.pdf, abgerufen am 22.09.2025.
  6. UNESCO (1972), Welterbekonvention, Art. 1. URL: https://www.dnk.de/wp-content/uploads/2021/02/1972_DNK_UNESCO-Welterbekonvention.pdf (abgerufen am 11.09.2025).
  7. Deutsche UNESCO-Kommission o. J.:, Übereinkommen zur Erhaltung des immateriellen Kulturerbes (dt. Ausgabe). URL: https://www.unesco.de/assets/dokumente/Deutsche_UNESCO-Kommission/02_Publikationen/Publikation_UNESCO-%C3%9Cbereinkommen_zur_Erhaltung_des_immateriellen_Kulturerbes_01.pdf, (abgerufen am 11.09.2025).
  8. Sorbisches Institut 2025: Konzept für ein Sorbisches Kulturregister (SKR). URL: https://www.serbski-institut.de/wp-content/uploads/2021/11/00_Zweite-aktualisierte-Fassung_Konzept_Sorbisches-Kulturregister_20.11.2025.pdf, abgerufen am 20.11.2025.
  9. Mermaid Flowchart Code: hier klicken, abgerufen am 22.09.2025.
  10. UNESCO World Heritage Centre o. J.: Convention Concerning the Protection of the World Cultural and Natural Heritage, Artikel 1. URL: https://whc.unesco.org/en/conventiontext/, abgerufen am 01.10.2025.
  11. Deutschland 2016: Kulturgutschutzgesetz (KGSG), § 2. URL: https://www.buzer.de/2_KGSG.htm, abgerufen am 01.10.2025.
  12. Sorbisches Institut o. J.: Konzept zum Digitalisierungszentrum am Sorbischen Institut, S. 24. (Unveröffentlichtes Konzeptpapier; interne Projektunterlage.)
  13. UNESCO o. J.: Intangible Cultural Heritage – Five Domains. URL: https://ich.unesco.org/doc/src/01857-EN.pdf, abgerufen am 01.10.2025.
  14. UNESCO 2003: Charter on the Preservation of Digital Heritage. URL: https://www.unesco.org/en/legal-affairs/charter-preservation-digital-heritage, abgerufen am 01.10.2025.
  15. Consultative Committee for Space Data Systems (CCSDS) 2024: Reference Model for an Open Archival Information System (OAIS), CCSDS 650.0-M-3. URL: https://ccsds.org/Pubs/650x0m3.pdf, abgerufen am 01.10.2025.
  16. Higgins 2008: The DCC Curation Lifecycle Model. International Journal of Digital Curation, 3(1), 134-140. URL: https://ijdc.net/index.php/ijdc/article/view/48, abgerufen am 01.10.2025.
  17. Collections Trust 2022. Spectrum 5.1 - The UK Museum Collections Management Standard. URL: https://collectionstrust.org.uk/spectrum/spectrum-5, abgerufen am 01.10.2025.
  18. UNESCO 2024: Operational Directives for the Implementation of the Convention for the Safeguarding of the Intangible Cultural Heritage (10.GA). URL: https://ich.unesco.org/doc/src/ICH-Operational_Directives-10.GA_EN.pdf, abgerufen am 01.10.2025.
  19. Deutsche Forschungsgemeinschaft (DFG) 2022: Praxisregeln Digitalisierung (aktualisierte Fassung). URL: https://www.ulb.hhu.de/fileadmin/redaktion/ULB/Documents/Infomaterial/DFG_Praxisregeln_Digitalisierung_Aktualisierte_Fassung2022.pdf, abgerufen am 01.10.2025.
  20. Federal Agencies Digital Guidelines Initiative (FADGI) 2023: Technical Guidelines for Digitizing Cultural Heritage Materials – Still Image, 3rd ed. URL: https://www.digitizationguidelines.gov/guidelines/digitize-technical.html, abgerufen am 01.10.2025.
  21. Mermaid Flowchart Code: hier klicken, abgerufen am 22.09.2025.
  22. Sorbisches Institut: Digitalisierungszentrum (DZ). URL: https://www.serbski-institut.de/projekte-zentrale-vorhaben/digitalisierungszentrum-dz/, abgerufen am 25.03.2026.
  23. Sorbisches Institut 2025: Digitalizacija serbskich kulturnych datow / Digitalisierung der sorbischen/wendischen Kulturdaten (Poster). URL: https://www.serbski-institut.de/wp-content/uploads/2021/11/A0-Druck_Digitalisierungsstrategie-SI.pdf, abgerufen am 25.03.2026.